Номер 1206 - ГДЗ Алгебра 7 класс. Мерзляк, Полонский. Учебник. Страница 232

Вернуться к содержанию учебника

Страница 232

1203 1204 1205 1206 1207 1208 1209

Вопрос

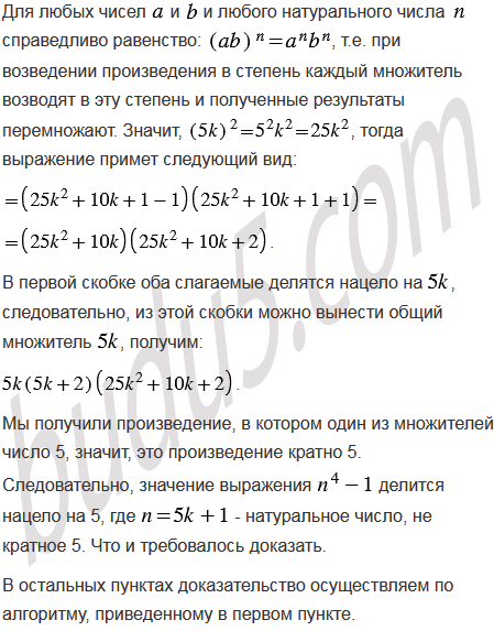
Докажите, что при любом натуральном значении , не кратном 5, значение выражения делится нацело на 5.

Подсказка

Ответ


Вернуться к содержанию учебника