Вернуться к содержанию учебника
Страница 146
(Задача из "Теоретического и практического курса чистой математики" Е. Войтяховского1.) Капитан на вопрос, сколько у него в команде людей, ответил, что
его команды в карауле,
- на работе,
- в лазарете и 27 человек в наличии. Вопрос: сколько человек было в его команде?
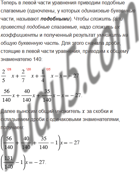
Вспомните:
Вернуться к содержанию учебника